2018年全球结核病控制报告解读(五):终止结核病策略
终止结核病策略
终止结核病策略“一览”见表框1。
总的目标是“终止全球结核病流行”,并有三个高层次的总体指标和相关目标(2030年和2035年,与可持续发展相关的指标)和里程碑(2020年和2025年)。这三个指标是:
A.每年结核病死亡人数;
B.每年结核病发病率;
C.受结核病影响的家庭因为结核病而遭受灾难性支出的百分比。
与2015年的水平相比,2030年的目标是结核病死亡率降低90%,结核病发病率降低80%;与2015年的水平相比,2035年的目标是结核病死亡率降低95%,结核病发病率降低90%。与2015年的水平相比,2020年最直接的里程碑是结核病死亡率下降35%,结核病发病率下降20%。结核病发病率和结核死亡率的达到目标和里程碑如图1所示。对于第三个指标(受影响结核病家庭因为结核病而带来灾难性支出的比例),2020年的里程碑是零,之后持续为零。
遏制结核病伙伴关系制定了一项2016年–2020年全球终止结核病计划,重点介绍了为实现终止结核病策略2020年里程碑目标所需采取的行动和资金需求。
全民健康覆盖的进展和解决结核病健康相关风险因素的行动以及更广泛的社会和经济决定因素将是实现减少结核病例和死亡的目标和里程碑的基础。有两个原因。首先,要达到2020年和2025年结核病例和死亡率降低的里程碑,全球结核病发病率每年下降的幅度将从2015年的1.5%提高到2020年的每年4-5%,然后到2025年再提高到10 %。每年下降10%相当于迄今为止最好的表现(例如在二十世纪五十年代和六十年代的西欧国家)。每年下降10%的情况只有在全民健康覆盖和更广泛的社会和经济发展的背景下才被记录下来。其次,死于结核病的全球死亡比例(病死率)需要在2020年降低到10%,到2025年降到6.5%。目前6.5%的病死率与许多高收入国家水平相似,但只是在所有结核病患者都能获得高质量的药物治疗下才能实现。
面临灾难性的成本的肺结核患者及其家庭所占比例是迈向全民健康覆盖以及社会保障的良好指标。如果全民健康覆盖和社会保障已经到位,那么结核病患者就应该能够获得优质诊断与治疗,而不会产生灾难性的支出。
到2025之后,要实现2030年和2035目标,结核病发病率在全球范围内空前加快下降速度是必需的,每年平均下降17%。这样的一个加速度将取决于技术突破,大幅度降低结核病的患病风险。约17亿的人已经感染结核分枝杆菌,例如一种有效的暴露后疫苗或一种有效的短期疫苗对潜伏性结核感染(LTBI)的安全处理。
为了实现目标和里程碑,终止结核病策略有四个基本原则和三大支柱。这四个原则是政府引导和问责以及监测与评价;与民间团体组织和社区建立强有力的联盟;保护促进人权、伦理和公平;在全球合作的前提下,策略和目标在国家层面的调整。三个支柱是:以患者为中心的一体化的关怀和预防;有力的政策和支持系统(包括全民健康覆盖,社会保障和对结核病决定因素的行动);加强研究和创新。
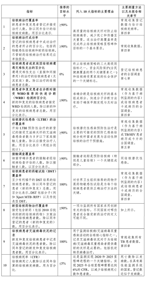
世界卫生组织确定了10个主要指标,监测实施终止结核病策略的进程,详见表1。该表还指明了本报告的特定章节,可以找到每个指标的可用数据。
10个指标中5个指标的数据不能通过常规世界卫生组织结核病例定义和报告框架最新修订版中的纸质系统标准记录和报告表格获得。收集关于结核病患者及其家庭面临的费用数据,并评估这些数据是否是灾难性的(表1中的指标3)需要定期对有代表性的结核病患者进行调查。其他四项指标(表1中的指标4, 5, 6和8)数据可能已经在具有电子病例系统进行常规登记和报告的国家收集。或者,定期调查随机抽样的结核病病历或患者。世界卫生组织在终止结核病策略操作指南中提供进一步指导。




图1 实现终止结核病策略目标和里程碑所需的预计发病率和死亡率曲线,2015-2035
《终止结核病问题莫斯科宣言》
由于在实现可持续发展目标和完成终止结核病目标和里程碑方面的投资和行动不足,由世界卫生组织和俄罗斯卫生部联合组织的第一届终止结核病的全球部长级会议于2017年11月在莫斯科召开。
这次会议聚集了1000多名与会者,其中包括来自120个国家的卫生部长和其他领导人,以及包括民间团体在内的800多名代表。
本次会议的重要产出是发表了《终止结核病问题莫斯科宣言》,与会的近120个世界卫生组织成员国通过了该宣言。《宣言》是在俄罗斯联邦的领导下,通过与合作伙伴和成员国的协商制定的。
《宣言》包括成员国在四个关键领域的承诺,也包括呼吁全球机构和其他合作伙伴在四个领域采取行动:
-
?推进在可持续发展目标议程框架内应对结核病;
-
?确保充足和可持续的资金供应;
-
?继续加强科研和创新;
-
?建立一个多部门问责制框架。
在2018年5月举行的世界卫生大会上,所有成员国都承诺在《莫斯科宣言》承诺的基础上,加快行动终止结核病。他们也希望制定结核病多部门问责框架草案,并支持其进一步开发、调整和使用。
《莫斯科宣言》为2018年9月26日召开的联合国结核病防治问题高级别会议提供参考。这次高级别会议寻求各国元首的进一步承诺。本次会议的主题是“团结一致终止结核病:全世界紧急应对这一全球性流行病”。

(原文链接:http://www.who.int/tb/publications/global_report/en/)

编译单位:中国疾控中心结核病预防控制中心 胡冬梅
相关链接:
