2018年全球结核病控制报告解读(六):世界卫生组织2019-2023年总体工作规划
世界卫生组织2019-2023年总体工作规划
世界卫生组织2019-2023年总体工作规划(GPW)起草于2017年,2018年1月经世界卫生组织执行委员会审议后修改,2018年5月世界卫生大会中通过最终版。这是自1948年世界卫生组织成立以来的第13个总体工作规划,目前的总体工作规划制定了该组织未来5年的战略方向。
2019-2023年总体工作规划以可持续发展目标(SDG)为基础并与所有国家相关:低收入、中收入和高收入国家。特别在SDG3背景下,GPW 13提出了一种基于世卫组织章程第1条的愿景:在这个世界里,所有人都能达到最高的健康和幸福标准。GPW 13还认识到其他可持续发展目标对卫生的影响,以及需要采取多部门措施解决社会、经济和环境等卫生决定因素。
GPW是围绕三个策略重点和相关目标构建的(见图1)。三个策略重点是全民健康覆盖,应对卫生突发事件和促进健康人群。与2023年相关的目标是所谓的“三十亿目标”:10亿人受益于全民健康覆盖,10亿人更好地免受卫生突发事件的影响,10亿人享受更好的健康和福利。世卫组织和世界银行估计,在2015年,只有大约一半的世界人口能够获得基本卫生服务。实现这三个目标有赖于会员国、世卫组织和其他伙伴的共同努力。
实现GDW与全民健康覆盖相关的目标对实现终止结核病策略里程碑和目标至关重要。同样,结核病预防和关怀方面的进展也将有助于实现全民健康覆盖目标,也有助于更多人享有更好的健康和幸福。保护人们免受结核病造成的公共卫生威胁有助于实现卫生突发事件目标。同时,通过积极影响TB-SDG监测框架中结核病的决定因素,在实现与卫生突发事件有关的目标以及更好的健康和福祉方面取得更广泛的进展,有助于实现终止结核病策略目标和里程碑。
GPW 13包括10个结果,其中一个基于与终止流行相关的SDG 3目标。结果5的定义是“加速消除和消灭高影响的传染病”。这一结果中,结核病有两个目标:在2018年至2023年期间,结核病死亡人数至少减少50%;到2023年,耐药结核病患者的治疗覆盖率至少达到80%。
世卫组织全球结核病规划也制定了另外两个目标:
在2018-2022年期间,有4000万结核病患者得到了护理,其中包括350万儿童和150万耐药结核病患者;在2018年至2022年期间,至少有3000万人获得结核病预防服务。
图2显示了与GPW一致的结核病目标。为了促进全球努力支持这些目标的实现,世卫组织、遏制结核病伙伴关系和抗击艾滋病、结核病和疟疾全球基金发起了一项名为“发现、治疗、所有”的联合行动(见表框1)。

图1 世卫组织第十三个总工作规划:一系列相互关联的策略优先事项和目标,以确保所有年龄段的健康生活和促进福祉

图2 与世卫组织的总工作规划一致的结核病的策略优先事项和目标

世卫组织在2016年–2020年期间使用的高负担国家名单
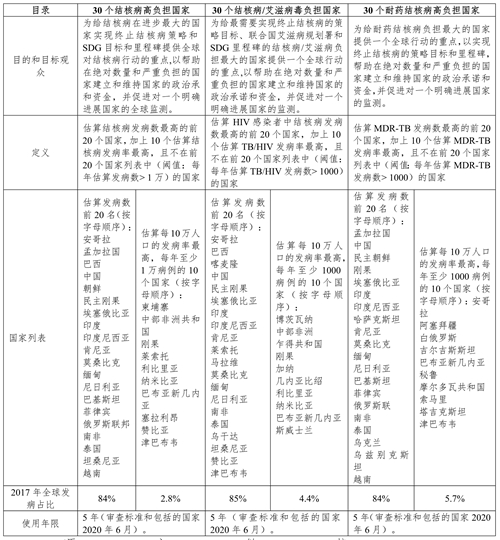
在1998年至2015年间,高负担国家(HBC)的概念成为一个熟悉并广泛用于结核病的环境中。2015年使用了三个核心清单:结核病,结核病/艾滋病和耐多药结核。自2002年以来这个结核病高负担国家列表(22个国家)保持不变,自2009和2008以来对结核病/艾滋病高负担国家列表(41个国家)和耐多药结核(27个国家)没有更新过。2015年标志着千年发展目标的结束和可持续发展目标的新时代,以及遏制结核病策略被终止结核病策略取代之前的最后一年,是重新审视这三个高负担国家清单的理想时机。
在广泛协商过程中,世界卫生组织确定2016年- 2020年三个高负担国家清单列表:一个用于结核病,一个用于耐多药结核病,一个用于结核/艾滋病(见图3)。每个清单包含30个国家(见表2)。这些国家包括估算发病数排名前20位国家,加上额外的10个人均发病率负担最重且不在前20位国家和绝对数量满足最小阈值(每年结核病患者1万例,结核病/艾滋病和MDR-TB每年各1000人)。列表是用2015年10月最新估算的结核病负担定义的。每个列表占全球负担的90%,大部分由每一个列表上排名前20位国家所占。
这三个表之间有重叠,但48个国家出现在至少一个列表中。14个国家在三个列表中都出现(图3中央的钻石部分),包括安哥拉、中国,刚果民主共和国,埃塞俄比亚,印度,印度尼西亚,肯尼亚,莫桑比克,缅甸,尼日利亚,巴布亚新几内亚岛、南非、泰国和津巴布韦。
本报告对30个结核病高负担国家给予特别关注。在估算结核病/艾滋病和耐多药结核疾病负担影响下,分别对结核病/艾滋病和耐多药结核国家名单给予特别关注。

图3 2016-2020年期间使用的结核病、结核病/艾滋病和耐多药结核病高负担国家清单
表2 世界卫生组织在2016年–2020年期间使用的结核病,结核病/艾滋病和耐多药结核高负担国家清单

(原文链接:http://www.who.int/tb/publications/global_report/en/)

(编译单位:中国疾控中心结核病预防控制中心)
相关链接:
